Discussion 10: Scheme, Scheme Lists
Introduction
In the next part of the course, we will be working with the Scheme programming language. In addition to learning how to write Scheme programs, we will eventually write a Scheme interpreter in Project 4!
Scheme is a famous functional programming language from the 1970s. It is a dialect of Lisp (which stands for LISt Processing). The first observation most people make is the unique syntax, which uses a prefix notation and (often many) nested parentheses (see http://xkcd.com/297/). Scheme features first-class functions and optimized tail-recursion, which were relatively new features at the time.
Primitives and Defining Variables
Scheme has a set of atomic primitive expressions. Atomic means that these expressions cannot be divided up.
scm> 123
123
scm> #t
True
scm> #f
False
Unlike in Python, the only primitive in Scheme that is a false value is
#f and its equivalents, false and False. This means that 0 is not false.
In Scheme, we can use the define special form to bind values to symbols, which we can then use as variables. When a symbol is defined this way, the define special form returns the symbol.
(define <variable name> <value>)
Evaluates <value> and binds the value to <variable name> in the current environment.
WWSD
scm> (define a 1)
scm> a
scm> (define b a)
scm> b
scm> (define c 'a)
scm> c
Call Expressions
Call expressions apply a procedure to some arguments.
(<operator> <operand1> <operand2> ...)
Call expressions in Scheme work exactly like they do in Python. To evaluate them:
- Evaluate the operator to get a procedure.
- Evaluate each of the operands from left to right.
- Apply the value of the operator to the evaluated operands.
For example, consider the call expression (+ 1 2). First, we evaluate
the symbol + to get the built-in addition procedure. Then we evaluate
the two operands 1 and 2 to get their corresponding atomic
values. Finally, we apply the addition procedure to the values 1 and
2 to get the return value 3.
Operators may be symbols, such as + and *, or more
complex expressions, as long as they evaluate to procedure values.
Here is a reference for the Scheme Built-In Procedures.
scm> (- 1 1) ; 1 - 1
0
scm> (* (+ 1 2) (+ 1 2)) ; (1 + 2) * (1 + 2)
9
WWSD
What would Scheme display? As a reminder, the built-in quotient function performs floor division.
scm> (define a (+ 1 2))
scm> a
scm> (define b (- (+ (* 3 3) 2) 1))
scm> (+ a b)
scm> (= (modulo b a) (quotient 5 3))
Special Forms
Special form expressions contain a special form as the operator. Special form expressions do not follow the same rules of evaluation as call expressions. Each special form has its own rules of evaluation -- that's what makes them special! Here's the Scheme Specification to reference the special forms we will cover in this class.
If Expression
An if expression looks like this:
(if <predicate> <if-true> [if-false])
<predicate> and <if-true> are required expressions and
[if-false] is optional.
The rules for evaluation are as follows:
- Evaluate
<predicate>. - If
<predicate>evaluates to a truth-y value, evaluate<if-true>and return its value. Otherwise, evaluate[if-false]if provided and return its value.
if is a special form as not all of its operands will be evaluated. The value of the first operand determines whether the second or the third operator is evaluated.
Important: Only
#fis a false-y value in Scheme; everything else is truth-y, including0.
scm> (if (< 4 5) 1 2)
1
scm> (if #f (/ 1 0) 42)
42
Boolean operators
Like Python, Scheme has the boolean operators and,
or, and not. and and or are
special forms because they are short-circuiting operators,
while not is a builtin procedure.
andtakes in any amount of operands and evaluates these operands from left to right until one evaluates to a false-y value. It returns that first false-y value or the value of the last expression if there are no false-y values.oralso evaluates any number of operands from left to right until one evaluates to a truth-y value. It returns that first truth-y value or the value of the last expression if there are no truth-y values.nottakes in a single operand, evaluates it, and returns its opposite truthiness value.
scm> (and 25 32)
32
scm> (or 1 (/ 1 0)) ; Short-circuits
1
scm> (not (odd? 10))
#t
WWSD
What would Scheme display?
scm> (if (or #t (/ 1 0)) 1 (/ 1 0))
scm> ((if (< 4 3) + -) 4 100)
Defining Functions
All Scheme procedures are constructed as lambda procedures.
One way to create a procedure is to use the lambda special form.
(lambda (<param1> <param2> ...) <body>)
This expression creates a lambda function with the given parameters and body,
but does not evaluate the body. As in Python, the body is not
evaluated until the function is called and applied to some argument
values. The fact that neither the parameters nor the body is evaluated is what
makes lambda a special form.
We can also assign the value of an expression to a
name with a define special form:
(define (<name> <param> ...) <body> ...)(define <name> (lambda (<param> ...) <body> ...))
These two expressions are equivalent; the first is a concise version of the second.
scm> ; Bind lambda function to square
scm> (define square (lambda (x) (* x x)))
square
scm> (define (square x) (* x x)) ; Same as above
square
scm> square
(lambda (x) (* x x))
scm> (square 4)
16
Q1: Virahanka-Fibonacci
Write a function that returns the n-th Virahanka-Fibonacci number.
scm> (vir-fib 0)
0
scm> (vir-fib 1)
1
scm> (vir-fib 10)
55
Pairs and Lists
All lists in Scheme are linked lists. Scheme lists are composed of two element pairs. We define a list as being either
- the empty list,
nil - a pair whose second element is a list
As in Python, linked lists are recursive data structures. The base case is the empty list.
We use the following procedures to construct and select from lists:
(cons first rest)constructs a list with the given first element and rest of the list. For now, ifrestis not a pair ornilit will error.(car lst)gets the first item of the list(cdr lst)gets the rest of the list
To visualize Scheme lists, you can use the draw function in code.cs61a.org.
scm> nil
()
scm> (define lst (cons 1 (cons 2 (cons 3 nil))))
lst
scm> lst
(1 2 3)
scm> (car lst)
1
scm> (cdr lst)
(2 3)
Scheme lists are displayed in a similar way to the Link class we defined in Python. Here is an example in 61A Code.
Two other ways of creating lists are using the built-in list
procedure or the quote special form.
More info can be found on the Scheme Specification.
scm> (list 1 2 3)
(1 2 3)
scm> (quote (1 x 3))
(1 x 3)
scm> '(1 x 3) ; Equivalent to the previous quote expression
(1 x 3)
=, eq?, equal?
(= <a> <b>)returns true if a equals b. Both must be numbers.(eq? <a> <b>)returns true if a equals b and they are both numbers. For two objects,eq?returns true if both refer to the same object in memory.(equal? <a> <b>)returns true if a and b are equivalent. For two pairs, they are equivalent if their cars are equivalent and their cdrs are equivalent.
scm> (define a '(1 2 3))
a
scm> (= a a)
Error
scm> (equal? a '(1 2 3))
#t
scm> (eq? a '(1 2 3))
#f
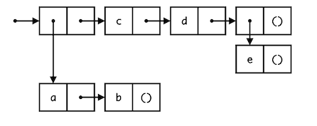
Q2: List Making
Let's make some Scheme lists. We'll define the same list with list, quote, and cons.
The following list was visualized using the draw feature of code.cs61a.org.

First, use list:
Now use quote. What differences are there?
Now try with cons. For convenience, we've defined a helpful-list and another-helpful-list:
Q3: List Concatenation
Write a function which takes two lists and concatenates them.
Notice that simply calling (cons a b) would not work because it will
create a deep list. Do not call the builtin procedure append, since it
does the same thing as list-concat should do.
scm> (list-concat '(1 2 3) '(2 3 4))
(1 2 3 2 3 4)
Q4: Map
Write a function that takes a procedure and applies it to every element in a given list.
Run in 61A Codescm> (map-fn (lambda (x) (* x x)) '(1 2 3))
(1 4 9)
Q5: Make Tree
Fill in the following to complete an tree data abstraction:
Run in 61A CodeQ6: Tree Sum
Using the data abstraction above, write a function that sums up the entries of a tree, assuming that the entries are all numbers.
Hint:
You may want to use map
with a helper function to sum list entries.